HOME CARE 訪問看護とは
訪問看護は、病気や障がいがあっても、住み慣れたご自宅で安心して療養できるよう、看護師などが生活の場へ訪問して行うケアです。医師の指示に基づき、健康状態のチェックや服薬管理、点滴・呼吸器などの医療処置を行います。
訪問看護ステーション だんは、小児から高齢者、精神疾患、
リハビリが必要な方まで幅広く対応し、利用者様やご家族の不安を和らげ、オーダーメイドの支援で在宅での暮らしを支えます。
訪問看護ステーション だんは、小児から高齢者、精神疾患、
リハビリが必要な方まで幅広く対応し、利用者様やご家族の不安を和らげ、オーダーメイドの支援で在宅での暮らしを支えます。
FEATURE訪問看護ステーション だんの特徴
POINT01特定看護師在籍!専門的な医療処置とスピーディな判断力
在宅で安心して療養生活を送るためには、看護の「質」と「スピード」が不可欠です。訪問看護ステーション だんは、その核となる強みとして特定看護師を配置しています。特定看護師は、法律に基づき特定の医療行為を実施できる専門性の高い看護師です。利用者様の急な体調変化や複雑な医療管理が必要な際にも、迅速に病状を判断し、適切な処置や医療機関への連携を行うことが可能です。例えば、点滴の管理や呼吸器の取り付け・管理といった高度な医療行為もご自宅で提供いたします。これにより、医療の判断や対応に時間がかかりがちな在宅医療の不安を軽減し、よりスピーディで一貫性のあるケアを実現しています。当事業所は岐阜県中津川市北野町を拠点に、中津川市だけでなく、恵那市までを訪問エリアとし、地域の皆様に安心と安全な訪問看護をお届けします。
POINT02小児・身体・精神・リハビリのすべてを支えるオーダーメイドケア
訪問看護を利用される方の背景やニーズは様々です。訪問看護ステーション だんは、年齢や疾患の枠を超えた真のオーダーメイドの訪問看護を提供します。私たちの看護師は、小児特有のデリケートなケアから、加齢や疾患による身体のケア、さらには専門的な知識が必要な精神科訪問看護まで、幅広い分野に対応できるスキルを持っています。特に、医療的ケアが必要なお子様から、終末期を迎えられる高齢者まで、切れ目のないサポートが可能です。
また、訪問看護では珍しい男性看護師も在籍しているため、男性特有の悩みや介助が必要な場面、あるいはご家族の要望に応じて、性別を問わず安心できる看護師を選任することも可能です。この多角的な対応力こそが、私たち訪問看護ステーション だんが中津川市・恵那市の皆様に選ばれ続けている理由です。
POINT03中津川市で発足した地域法人!多職種・行政と連携した安心の体制
私たちは、生まれも育ちも生粋の中津川の人間が中心となって設立した地域密着型の法人です。この地域に恩返しをしたいという強い想いのもと、岐阜県中津川市北野町に拠点を構えています。高齢化が急速に進む中津川市において、在宅で医療・介護サービスを受ける方々が増える中、私たちの役割は訪問看護の提供に留まりません。住み慣れた地域で、その人らしく最期まで過ごせるよう、かかりつけ医の先生方、ケアマネジャー、地域の福祉サービス事業者、そして市町村の行政とも密接な連携を構築しています。
この強固な連携体制があるからこそ、利用者様の状況を多角的に共有し、変化に合わせた柔軟なサービス提供や、緊急時の迅速なサポートが可能となります。私たちは「あなたらしさ」の実現=「オーダーメイド」を合言葉に、恵まれたご縁を大切にしながら、地域の皆様とともに在宅医療・介護のさらなる発展に貢献してまいります。
サービス内容
次のサービスを適切に組み合わせて提供します。
健康状態の観察・管理
利用者様の体温・血圧・脈拍などのチェックに加え、症状の観察、病状悪化の早期発見、精神状態の把握と対応を行います。ご家族への助言や相談支援も含まれます。
専門的な医療処置・管理
医師の指示に基づき、点滴、インスリン注射、カテーテル交換、呼吸器や胃ろうなどの医療機器管理、褥瘡(床ずれ)の処置など、専門的な医療ケアをご自宅で提供します。
日常生活の看護
食事や排泄、入浴介助など身体介護のサポートから、清潔保持、寝返り・起き上がり・歩行などのリハビリテーション、安全な生活環境の整備まで支援します。
ターミナルケア(終末期看護)
人生の最終段階を住み慣れた場所で穏やかに過ごせるよう、身体的・精神的な苦痛の緩和に努めます。ご本人・ご家族の希望を尊重し、心のこもったケアを提供します。
精神科訪問看護
精神疾患を抱える方が、地域で安定した生活を送れるようサポートします。服薬管理、症状の観察、生活リズムの調整、社会資源の活用支援などを行います。
ご家族への支援・相談
介護疲れの軽減、介護方法の指導、健康相談、精神的なサポートなど、ご家族が安心して介護できるよう多角的に支援します。地域の社会資源の紹介も行います。
連携について
訪問看護ステーション だんは、利用者様が中津川市、恵那市のご自宅で安心して療養生活を送れるよう、多職種・多機関との密な連携を重視しています。
当ステーションは、利用者様の主治医や担当のケアマネジャー様と常に情報共有を行い、特定看護師が持つ専門的な視点も活かして、最新かつ最適なケア計画を調整します。さらに、地域の病院・診療所、薬局、その他の介護サービス事業者(デイサービス、訪問介護など)、そして市町村の行政機関とも緊密に連携。
利用者様やご家族の状況を地域全体で多角的に見守ることで、急な体調変化や生活上の課題が発生した際にも、迅速かつ適切な対応が可能です。私たちは、この強固な連携体制を通じて、地域全体で在宅医療と福祉を支え、「オーダーメイド」の安心を届けます。
当ステーションは、利用者様の主治医や担当のケアマネジャー様と常に情報共有を行い、特定看護師が持つ専門的な視点も活かして、最新かつ最適なケア計画を調整します。さらに、地域の病院・診療所、薬局、その他の介護サービス事業者(デイサービス、訪問介護など)、そして市町村の行政機関とも緊密に連携。
利用者様やご家族の状況を地域全体で多角的に見守ることで、急な体調変化や生活上の課題が発生した際にも、迅速かつ適切な対応が可能です。私たちは、この強固な連携体制を通じて、地域全体で在宅医療と福祉を支え、「オーダーメイド」の安心を届けます。
TARGET対象者
病気やケガで寝たきりの方、またはそのおそれのある方
退院後、自宅での医療処置やケアが必要な方
認知症や精神疾患があり、生活に不安を感じている方
医療的ケアが必要な小児
ターミナル期(終末期)を自宅で過ごしたい方
介護されているご家族の支援が必要な方
中津川市、恵那市にお住まいの方
料金案内
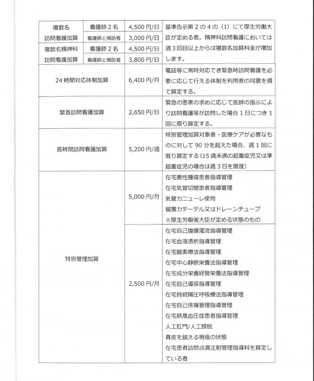
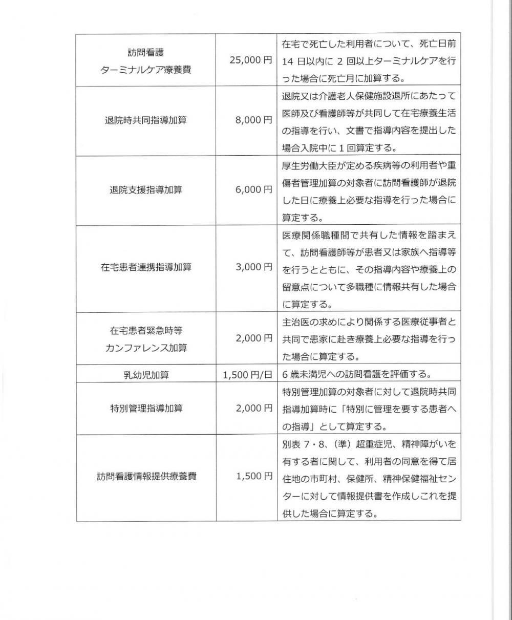
利用者様の介護度や各種加算、また医療保険の方は重症度や使用医療機器により利用料が変化いたします。詳しくはお問い合わせください。
NURSING CARE介護保険をご利用の方
MEDICAL CARE医療保険をご利用の方
ご利用の流れ
STEP01 お問い合わせまずは、お気軽にご連絡ください
ご本人様・ご家族様、または担当のケアマネジャー様から、お電話やメールにてご連絡ください。「訪問看護が必要か知りたい」「サービス内容について聞きたい」といったご相談だけでも歓迎いたします。現在の状況や、お困りのことなどをお聞かせください。STEP02 ご相談・ご説明訪問看護のご要望を伺います
当ステーションの管理者や相談員が、訪問看護の詳しいサービス内容、ご利用条件、費用などについて丁寧にご説明します。利用者様やご家族がどのような生活を送りたいか、どのような支援を求めているかといった具体的なご要望を詳しく伺い、最適なケアの方向性を確認します。STEP03 主治医の指示書サービス利用の決定に必要な手続きです
訪問看護サービスは、主治医(かかりつけ医)の指示に基づいて提供されます。サービスの利用をご希望される場合は、主治医に「訪問看護指示書」を発行していただきます。指示書の内容に基づき、具体的な訪問看護計画を作成します。STEP04 ご契約・訪問開始オーダーメイドのケアが始まります
訪問看護計画と重要事項をご確認いただき、契約を締結します。その後、作成した計画に沿って、当ステーションの看護師がご自宅へ訪問し、ケアを開始いたします。「訪問看護ステーション だん」の「オーダーメイド看護」で、利用者様の安心できる在宅療養生活をサポートします。








